发布时间:2019-03-20
AC组网最基础,AP上线不能少。上线不稳最困扰,且看小锐来支招。
一阵急促的电话声响起,小锐接到报障,AP无法在AC上稳定上线。AP上show capwap state显示隧道状态已经running,但是在AC上show capwap state显示隧道状态处于Datacheck状态,过30S后AC和AP的隧道自动断开。
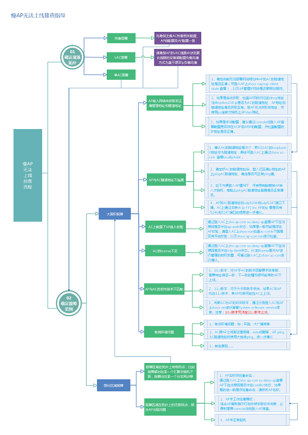
现场摸排

该网络拓扑中无线AP和AC是同一内网上线,AP的dhcp和网关都在友商核心上。
抽丝剥茧
AP和AC上capwap状态不一致,隧道无法建立,小锐结合已有信息进行了如下分析:
1、确认AP和AC的通讯、配置情况

2、确认AP和AC交互流程
通过上述排查,发现相关信息都正常,此时故障陷入僵局。小锐继续思考AP上线的几个状态机变化:Discover->Join->Image Date->Configuration->Date check->Run,关于AC上Date check状态如何才能切换到Run状态的状态机变化如下:

从上述原理来分析,应该是AP进入Run状态后,AC没有收到AP发出的第一个Keep-Alive报文,导致AC状态一直在Datacheck状态,所以才会有30S后AC和AP隧道自动断开的故障现象。
水落石出
小锐和现场工程师进一步沟通确认,网络中友商核心自带了一张AC板卡且无法关闭,可能是被友商核心将Keep-Alive报文丢弃了。为了进一步核实,小锐分别在友商核心的连接AC的接口和下联AP的接口抓包分析。
通过过滤udp.port==5247,下图第一张为友商核心下联AP接口的抓包,第二张为友商核心连接AC的接口抓包:


此时很明确通过抓包对比发现,AP有发送Keep-Alive报文上来,但是路过友商核心时被丢弃了,没有转发给AC,导致AC上状态一直是Datacheck,过30S隧道自动断开。
明确故障原因后,同步给客户,寻找友商工程师协助处理,调整友商交换机配置后问题解决。
小贴士:如果AP和AC间报文交互异常,需要中间线路抓包分析定位丢包点,以及有线环网的排查。
相关知识推荐
AP和AC的隧道无法建立时,可以通过AC查看拒绝原因:
AP和AC的隧道无法建立的情况下,假如通路正常的情况下,AP的报文已经送到AC,但是隧道无法建立的情况下,AC上可以通过show ap-config summary deny-ap查看隧道无法建立的具体原因或者结合AC上的log提示信息。
Ruijie#show ap-config summary deny-ap
Deny ap num: 0
Mac Address AP Name Reason
详细解释如下:

附截图为capwap隧道无法建立的流程图(高清版请关注“尊龙时凯无线百科”回复“隧道无法建立”获取!):

更多趣文,请关注“尊龙时凯无线百科”公众号,在“有料”-“大话无线”栏目查看。

